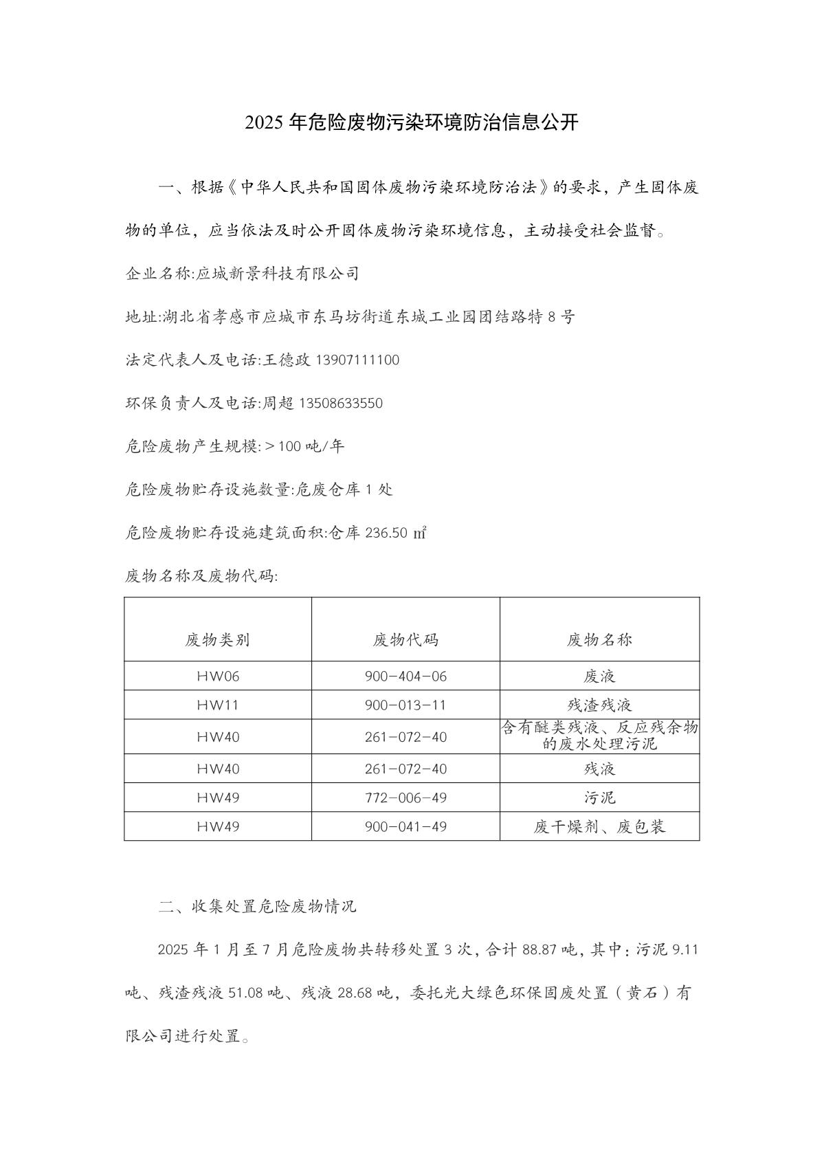
- 首頁
-
關于新景
- 新景介紹
- 新景文化
- 董事長致辭
- 廠容廠貌
-
產品介紹
戊二醛類乙烯基醚類中間體類脂肪族環(huán)氧樹脂類聚甲基乙烯基醚/馬來酸酐共聚物新產品優(yōu)級品戊二醛工業(yè)級戊二醛戊二醛滅菌劑改性戊二醛GTW-45甲基乙烯基醚乙基乙烯基醚正丙基乙烯基醚異丙基乙烯基醚正丁基乙烯基醚異丁基乙烯基醚叔丁基乙烯基醚2-乙基己基乙烯基醚1,1,3,3-四甲氧基丙烷1,1,3,3-四乙氧基丙烷2-甲氧基-3,4-二氫-2H-吡喃2-乙氧基-3,4-二氫-2H-吡喃丙烯基乙醚丙烯基甲醚乙二醇單烯丙基醚嘧啶3,4-環(huán)氧環(huán)己基甲基-3,4-環(huán)氧環(huán)己基甲酸酯(UVR-6110,UVR-6105,UVR-6103)雙((3,4-環(huán)氧環(huán)己基)甲基)己二酸酯(UVR-6128)1,2-環(huán)氧-4-乙烯基環(huán)己烷(UVR-6100)3,4-環(huán)氧環(huán)己烷羧酸甲酯(S-30)四氫鄰苯二甲酸雙縮水甘油酯(S-182)(CY183)六氫鄰苯二甲酸雙縮水甘油酯(S-184)(CY184)4,5-環(huán)氧環(huán)己烷-1,2-二甲酸二縮水甘油酯(S-186)聚甲基乙烯基醚/馬來酸酐共聚物(AP系列)聚(甲基乙烯基醚/馬來酸)共聚物(SP系列)聚(甲基乙烯基醚/馬來酸)共聚物(PP系列)聚(甲基乙烯基醚/馬來酸)混合鹽的共聚物(MP系列)聚(甲基乙烯基醚/馬來酸)半酯共聚物EP225聚(甲基乙烯基醚/馬來酸)半酯共聚物EP425/EP435N-乙烯基己內酰胺 NVC新壬酸乙烯酯V91,4-環(huán)己烷二甲醇二乙烯基醚 CHDM-di季戊四醇三烯丙基醚乙烯基苯甲基醚乙烯基乙二醇甲醚二乙烯基異山梨醇醚2-乙烯基-1,3-二氧戊環(huán)
- 危化須知
-
新聞中心
- 新景新聞
- 新景簡報
-
人才招聘
- 用人理念
- 招聘信息
- 聯系我們
語言
-
中文
English
